百集纪录片《如果国宝会说话》 1月1日起首播
澎湃新闻
《如果国宝会说话》宣传片
记者肖永军 综合报道
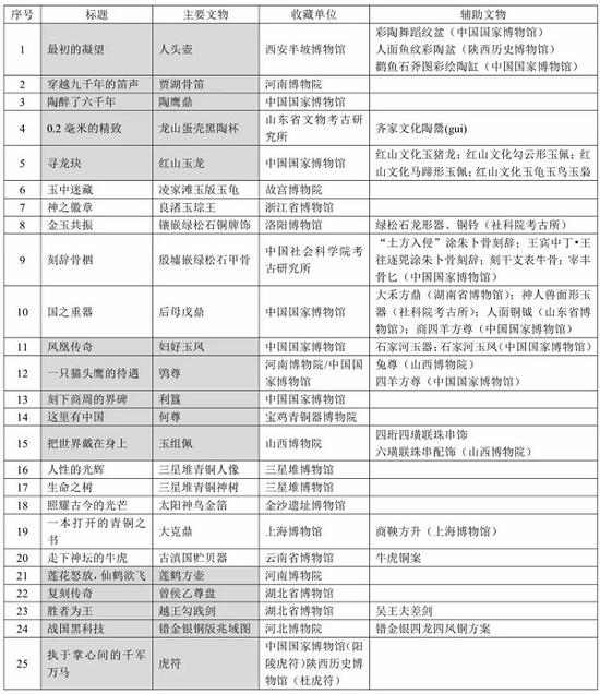
国家博物馆藏红山玉龙、上海博物馆馆藏大克鼎、河南博物院院藏莲鹤方壶、广汉三星堆博物馆馆藏三星堆青铜人像等众多国宝文物齐亮相,首次用文物讲文物,用文物梳理文明。从收藏到展示,从展示到让文物说话,央视纪录片频道推出的《如果国宝会说话》栏目打开了一条细细的门缝,让观众一窥文物的精彩,倾听文物讲述属于它们自己的故事。
《如果国宝会说话》海报
《如果国宝会说话》海报
2017年12月25日上午,纪录片《如果国宝会说话》首映式在国家博物馆举行。百集纪录片《如果国宝会说话》在国家博物馆首映,100件“国宝”述说了中国古人的创造力,每集5分钟,以全新视角带领观众读懂中华文化。
《如果国宝会说话》是由中央电视台纪录频道制作,中宣部、国家文物局、中央电视台共同实施的国家涵养工程。
《如果国宝会说话》海报
《如果国宝会说话》海报
据制作方介绍,《如果国宝会说话》目光跨越8000年,从新石器时代到宋元明清。为拍摄该纪录片,摄制组足迹遍布全国,拍摄了近百家博物馆和考古研究所,50余处考古遗址。纪录片没有渲染猎奇和神秘的曲折表述,也避免了高冷的学术性叙事。在每集5分钟的时间里,文物用通俗易懂的语言与观众平等对话,“诉说”发生在自己身上的传奇。红山玉龙、太阳神鸟金箔、甲骨文、莲鹤方壶、大克鼎、方尊、三星堆青铜人像、越王勾践剑等众多国宝文物齐亮相,首次用文物讲文物,用文物梳理文明。
《如果国宝会说话》首映式
国家文物局副局长顾玉才表示,经过历时五年的全国第一次可移动文物普查,全国登记的可移动文物数量为1.08亿件,其中珍贵文物380多万件。如何让这些丰富的文物资源活起来,切实加强文物保护利用和文化遗产的保护传承,成为我们思考的重要命题。文物虽然静处,但它们无时无刻不在表达,走进文物能欣赏到它们的工艺之美、色彩之美、造型之美,能帮助我们学习历史、研习美德、感悟民族精神。从收藏到展示,从展示到让文物说话,《如果国宝会说话》栏目打开了一条细细的门缝,让我们能一窥文物的精彩,倾听文物讲述属于它们自己的故事。
太阳神鸟金箔 成都金沙遗址博物馆
陶鹰鼎 中国国家博物馆藏
中国有着独特的审美情趣与文物体系,中华文化有着独特的创造、发展脉络和价值理念。古今相通、对话、呼应、寻找,《如果国宝会说话》是我们今天对古人的解读与致敬。
越王勾践剑 湖北省博物馆藏
甲骨文 河南安阳殷墟博物馆藏
《如果国宝会说话》总导演徐欢说,我们也有一个愿景,希望这一百个五分钟能够成为中华文明的视频索引,五分钟请你点击进去,激发你更渴望了解我们的历史,我们的文化。我们也有信心在各方努力下把本片打造成一个全新的纪录片品牌!
大克鼎 上海博物馆藏
何尊 宝鸡青铜器博物馆藏
三星堆铜人像 广汉三星堆博物馆藏
据了解,《如果国宝会说话》共100集,每集5分钟,分为四季播出,每季25集。该片第一季(1-25集)于2018年1月1日晚22:00开始,每天5集在央视纪录频道(CCTV-9)首播。同时,从2018年1月1日起至1月25日,在纪录频道开设的短视频播出时段,每天1集多频次播出。