新浪收藏

手把手教你填写“文化四板”挂牌申报材料

新浪收藏

关注

当注册了“文化四板”挂牌申请系统后,你是不是正在面临这些问题:挂牌申请材料太多,不知道如何填写?;材料提交后审核未通过却不知道问题出在哪里?

你是不是正在为“哪些地方需要签字盖章?哪些地方要盖骑缝章?哪些地方要按手印”的问题而迷迷糊糊?

……

别急,今天手把手教你如何正确填写“文化四板”挂牌申报材料,帮你快速准确地完成挂牌申报材料准备工作,加速“文化四板”挂牌申请效率。

文化四板养成板挂牌申报材料指引(格式类)

一、申报材料内容与格式要求

1、本指引规定的挂牌申报材料目录是对企业/项目挂牌申报材料的最低要求。根据审查需要,深圳文化产权交易所可以要求拟挂牌企业/项目和相关合作机构补充文件;

2、申报材料一经接收,非经本所同意,不得增加、撤回或更换;

3、申报材料目录中所列资料如无特别说明均指原件,如注明为复印件的,交验原件,复印件需加盖企业公章,多页需加盖骑缝章;

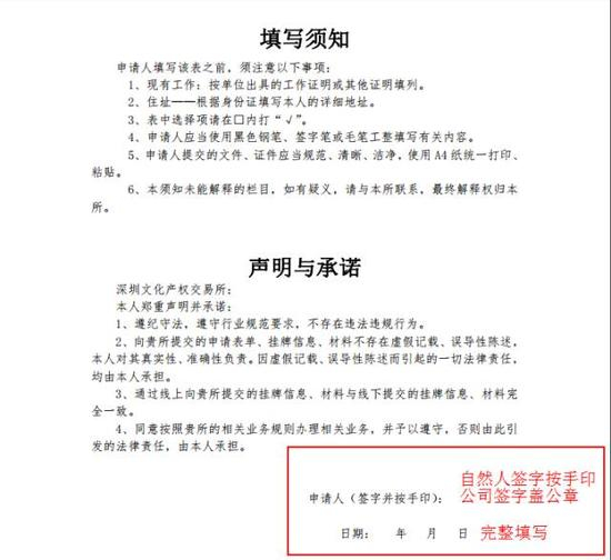
4、申报材料所有需要签名处,均应为签名人亲笔签名,不得以名章、签名章等代替。申报材料首页应加盖拟挂牌企业公章,并在文件侧面加盖骑缝章;

5、项目持有方为自然人的,所有挂牌申报材料需签名并按手印;

6、申请人应当使用黑色钢笔、签字笔或毛笔工整填写有关内容和签名,除签名须由本人签署外,其他内容可以打印;

7、申请人提交的文件、证件应当规范、清晰、洁净,提交的文件、证件应当使用A4纸张打印;

8、本指引由深圳文化产权交易所负责解释。

二、挂牌申报材料目录

(一)企业挂牌申报材料目录

1、挂牌申请承诺书及申请书填写须知(签字并加盖公章);

2、公司营业执照复印件(加盖公章、核对原件);

3、法定代表人证明书及法人授权委托证明书(加盖公章);

4、法定代表人身份证复印件(加盖公章,核对原件);

5、授权委托人身份证复印件(加盖公章,核对原件);

6、最近一月的企业信息查询单(“基本信息页”及“股东信息页”)(加盖公章);

7、《文化四板挂牌服务协议(企业适用)》(一式肆份);

8、本所要求提供的其他材料。

说明:

1、上述清单中,第1项、第3项、第7项均于官网挂牌申请系统(企业类别)中相应位置有模板,请申请方下载并填写;

2、除第1项、第3项、第7项以外的文件,需申请方自行准备,并将相关复印件上传至系统相应位置。

(二)项目挂牌申报材料目录

1、挂牌申请承诺书及申请书填写须知(签字并加盖公章);

2、项目详细介绍(加盖公章);

3、项目权属证明文件复印件(加盖公章);

4、项目负责人证明书及项目负责人授权委托书(加盖公章);

5、项目负责人身份证复印件(加盖公章);

6、项目授权委托人身份证复印件(加盖公章);

7、项目负责人从业经历及简介(加盖公章);

8、《文化四板挂牌服务协议(项目适用)》(一式肆份);

9、营业执照复印件(加盖公章、核对原件);

10、法定代表人证明书及法人授权委托证明书(加盖公章);

11、法定代表人身份证复印件(加盖公章、核对原件);

12、授权委托人身份证复印件(加盖公章、核对原件);

13、最近一月的企业信息查询单(“基本信息页”及“股东信息页”) (加盖公章);

14、本所要求提供的其他材料。

说明:

1、第6条-第9条为项目持有方为企业时需提供的材料;

2、上述清单中,第一项、第四项、第八项、第十项均于官网挂牌申请系统(项目类别)中相应位置有模板,请申请方下载并填写;

3、除第一项、第四项、第八项、第十项以外的文件,需申请方自行准备,并将相关复印件上传至系统相应位置。

三、申报材料填写模板(企业/项目)

1、申请挂牌材料填写模板(企业类别)

⑴ 企业信息申请表(网页)

⑵ 挂牌申请承诺书及申请书填写

⑶ 营业执照复印件

⑷法定代表人证明书及法人授权委托证明书

⑸ 身份证正反面复印件

(包括:法定代表人身份证正反面扫描件、授权委托人身份证正反面扫描件)

⑹最近一月的企业信息查询单(“基本信息页”及“股东信息页”)

说明:项目申请方为企业时须提交,从国家企业信用信息公示系统下载

⑺《“文化四板”挂牌服务协议》(企业适用)

2、申请挂牌材料填写模板(项目类别)

⑴ 挂牌项目申请表

⑵ 挂牌申请承诺书及申请书填写

⑶ 项目详细介绍

1) 项目详细介绍为单页文件:单页加盖公章;

2) 项目详细介绍为多页文件:首页加盖公章,多页加盖骑缝章。

⑷ 项目权属证明文件复印件

1) 项目权属证明文件复印件为单页文件:单页加盖公章;

2) 项目权属证明文件复印件为多页文件:首页加盖公章,多页加盖骑缝章。

⑸ 项目负责人证明书及项目负责人授权委托书扫描件

⑹ 身份证正反面扫描件

(包括:项目负责人身份证正反面扫描件;项目负责人身份证正反面扫描件;授权委托人身份证正反面扫描件)

⑺《“文化四板”挂牌服务协议》(项目适用)

⑻ 公司营业执照复印件(需通过最近一年度的工商年检)

⑼法定代表人证明书及法人授权委托证明书扫描件(项目申请方为企业)

⑽ 授权委托证明书(项目申请方为自然人)

⑾最近一月的企业信息查询单(“基本信息页”及“股东信息页”)

说明:项目申请方为企业时须提交,从国家企业信用信息公示系统下载

加载中...